政策法规
当前位置: 首页>政策法规>

重污染天气家具制造行业绩效分级指标明确

时间:2021-06-11 16:17来源:山东省家具协会 点击:
 
        生态环境部办公厅印发了《重污染天气重点行业应急减排措施制定技术指南(2020年修订版)》(环办大气函〔2020〕340号),明确家具制造行业绩效分级和重污染天气差异化应急减排措施,现将有关部分整理公布给大家。

 
《重污染天气重点行业应急减排措施制定技术指南》 (2020 年修订版) 
 
                                                                                                     ——三十六、家具制造
 
 
        (一)适用范围
        适用于用木材、金属、竹、藤等材料,配以其他辅料(如油漆、贴面材料等)制作各类家具的工业企业。主要包括木质家具制造、竹藤家具制造、金属家具制造及其他家具制造。
        (二)生产工艺
        1、主要生产工艺:机加工、施胶、涂装、组装。
        2、主要原辅材料:实木、板材、竹、藤、钢板、钢管、擦色剂、稀释剂、固化剂、胶黏剂(溶剂型胶黏剂、水基型胶黏剂、本体型胶黏剂)、清洗溶剂、涂料(水性涂料、粉末涂料、溶剂型涂料、辐射固化涂料)、腻子。
        3、主要能源:电、天然气、生物质。
        (三)主要污染物产排环节

        1、PM:主要来自木质家具、竹藤家具和其他家具制造开料、机加工和打磨环节;金属家具制造主要来自焊接、粉末喷涂环节。
        2、VOCs:主要来自调漆、涂装和干燥环节。
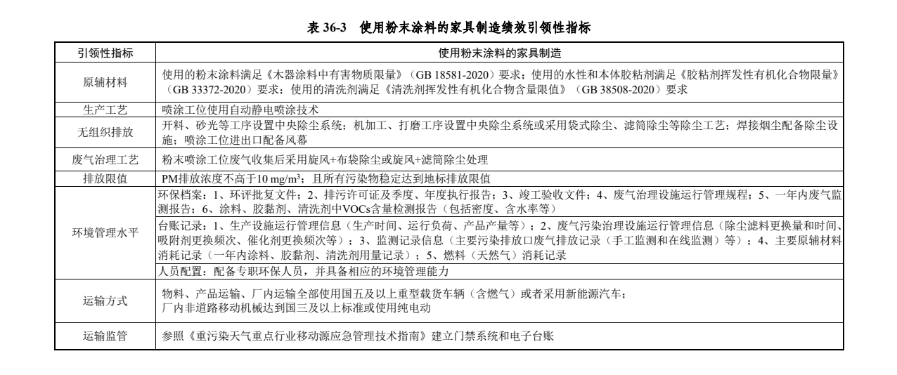
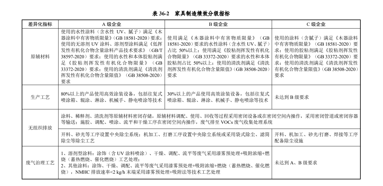
        (四)绩效分级指标


        (五)减排措施
        1、A 级企业:
        鼓励结合实际,自主采取减排措施。
        2、B 级企业:
        黄色预警期间:停止使用国四及以下重型载货车辆(含燃气)进行运输。
        橙色及以上预警期间:开料、机加工、打磨、施胶、调漆、供漆、涂装、干燥/烘干等涉气排放工序停产 50%,以生产线计;停止使用国四及以下重型载货车辆(含燃气)进行运输。
        3、C 级企业:
        黄色及以上预警期间:开料、机加工、打磨、施胶、调漆、供漆、涂装、干燥/烘干等涉气排放工序停产;停止使用国四及以下重型载货车辆(含燃气)进行运输。
        4、使用粉末涂料家具制造的企业:
        (1)引领性企业:
        鼓励结合实际,自主采取减排措施。
        (2)非引领性企业:
        黄色预警期间:停止使用国四及以下重型载货车辆(含燃气)进行运输。
        橙色预警期间:涉气排放工序停产 50%,以生产线计;停止使用国四及以下重型载货车辆(含燃气)进行运输。
        红色预警期间:涉气排放工序停产;停止使用国四及以下重型载货车辆(含燃气)进行运输。
        5、备注:
        (1)红木家具不执行绩效分级:
        采用榫卯、擦蜡或大漆等传统工艺的企业鼓励结合实际,自主采取减排措施;
        采用喷漆等工艺的企业橙色及以上预警期间:涉气排放工序停产;停止使用国四及以下重型载货车辆(含燃气)进行运输。
        (2)三聚氰胺板式家具不执行绩效分级:
        红色预警期间:涉气排放工序停产;停止使用国四及以下重型载货车辆(含燃气)进行运输。
        (六)核查方法
        1、现场核查:重点核查木工车间(锯床、铣床、钻床等木工设备)、打磨机、调漆供漆系统、喷粉线、涂装线或喷漆间、烘干房等生产设施的停产情况。
        2、电量分析:查看近三个月主要生产设备用电量明细,分析预警前和预警期间电量变化,比对采取减排措施期间的用电量是否明显下降。
        3、台账核查:重点核查开料、机加工、打磨、施胶、调漆、供漆、喷粉、涂装、干燥、烘干等工序主要生产设施开停机记录表和员工工作签到表;治理设施的开停机记录表;检查生产报表及产品入库台账,核查涂料用量、涂料库存量、使用记录、涂料化学品安全说明书文件;核查应急响应期间产品产量是否与限产要求一致;若有在线监测设施的,核查在线监测数据。
        4、运输核查:具体参照《重污染天气重点行业移动源应急管理311技术指南》进行车辆核查。
 
查看更多详细内容请点击 《重污染天气重点行业应急减排措施制定技术指南》 (2020 年修订版)